研究生教学网

为激励博士研究生专注于高水平、创新性科学研究,进一步提高365best官网博士学位论文质量,12月25日,365best官网召开了2017年度365best体育亚洲官网优秀博士学位论文答辩会。本次评审委员会由学院学位委员会委员和部分资深导师组成,总共25名评审专家。评审会分为机械大学科及动力大学科两组同时进行,机械大学科组由彭志科教授主持,动力大学科组由王如竹教授主持。

答辩评审会中每位申请人介绍8分钟,提问时间2分钟。申请人对自身基本情况、博士学位论文的主要贡献及创新点、博士在读期间的代表性成果、论文明审、盲审或免盲审情况进行了介绍。本次答辩包括现场答辩和视频答辩,5位博士生从德国、新加波、阿拉伯等地区进行了视频答辩。

经过一上午紧张的答辩和评审,评审专家经过实名投票,最终从30名申请者中遴选出8名同学获得学院优秀博士学位论文称号(机械大学科5名;动力大学科3名),他们将进一步竞争365best体育亚洲官网优秀博士学位论文参评资格。

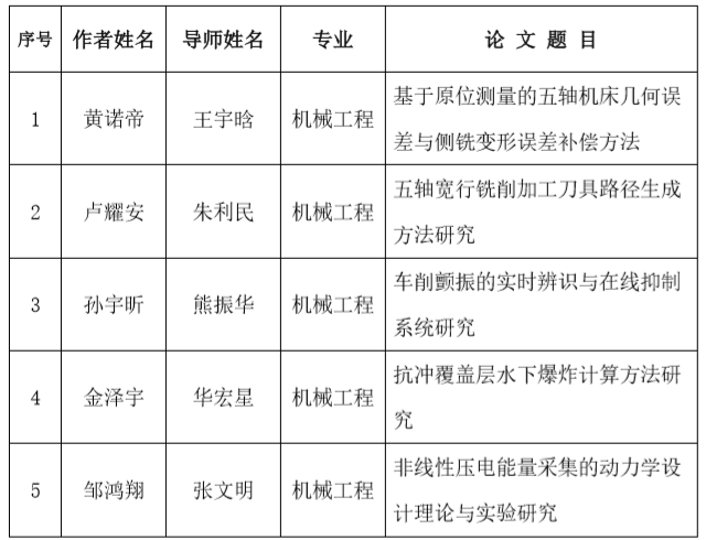
机械大学科获奖名单如下:

动力大学科获奖名单如下:
